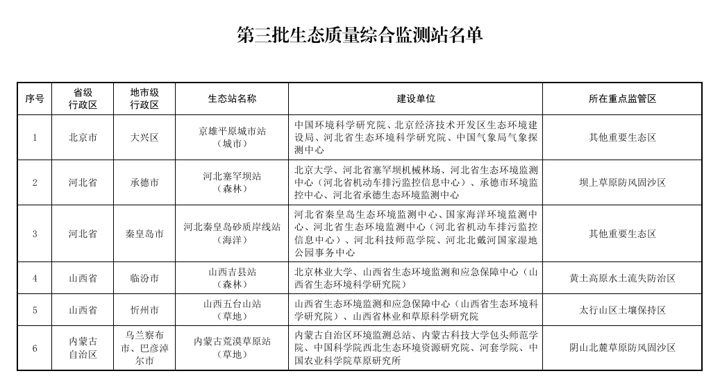
2026年1月8日,生态环境部办公厅正式公布第三批生态质量综合监测站名单,我校与内蒙古自治区环境监测总站、中国科学院西北生态环境资源研究院、河套学院、中国农业科学院草原研究所5家单位联合建设的“内蒙古荒漠草原(草地)生态质量综合监测站”正式获批。
国家生态质量综合站是生态质量监测网络的重要组成部分,在区域生态质量监督监测与评价工作中发挥“控制性”作用,主要任务是 “样地监测、积累数据;天地一体、地面验证;发现问题、服务监管,专题研究、培养人才”。“内蒙古荒漠草原(草地)生态质量综合监测站”聚焦阴山北麓草原防风固沙区,针对内蒙古西部荒漠化草原生态环境治理与修复技术创新需求,开展植被覆盖、土壤侵蚀、生物多样性等关键指标的实地调查,并结合无人机航拍和高分遥感数据,构建多源数据融合的监测体系。通过长期定点观测与动态评估,为区域生态质量综合监测、科学管理与成效评估提供可靠数据。
综合站的获批为我院生态环境学科建设、科学研究和人才培养提供了平台,将有助于提升我院服务黄河几字弯生态功能区的生态保护监管能力水平,为生物多样性保护与生态产融协同发展提供科技支撑。
(生态环境学院、黄河几字弯生态研究院)
